4月10日上午,公司组织院开展实验室安全检查工作。公司副经理顾泉、应用表面与胶体化学教育部重点实验室副主任严军林、安全工作委员会副主任杨文玉、各科研团队教师代表和员工代表等40余人参与本次安全检查工作。
检查工作开始前,全体人员在1362会议室参加安全工作会议,顾泉主持会议。顾泉谈到,实验室安全检查工作是公司常规重要工作,希望全体人员高度重视。随后,他组织各团队负责人领取、签署了《beats365唯一官方网站2025年度实验室安全责任书》,进一步压实安全责任。
随后,杨文玉对前期检查工作中表现优异的实验室予以表扬,同时分享了杨俊、李楠等老师负责的实验室的优秀安全管理做法,为其他实验室提供范例,旨在整体促进提升公司安全管理水平。
严军林对本次安全检查工作进行详细部署,合理划分检查小组并指定负责人,明确对致知楼、化工楼、科研大楼中的科研实验室、教学实验室及公共区域展开逐一检查。
本次检查重点涵盖多个关键方面:一是化学品管理规范情况,包括易制毒、易制爆以及大宗化学试剂等的存储、使用是否合规;二是气瓶管理是否规范;三是废弃物收集处置是否符合要求;四是水、电、消防安全;五是实验室卫生和个人防护等情况。
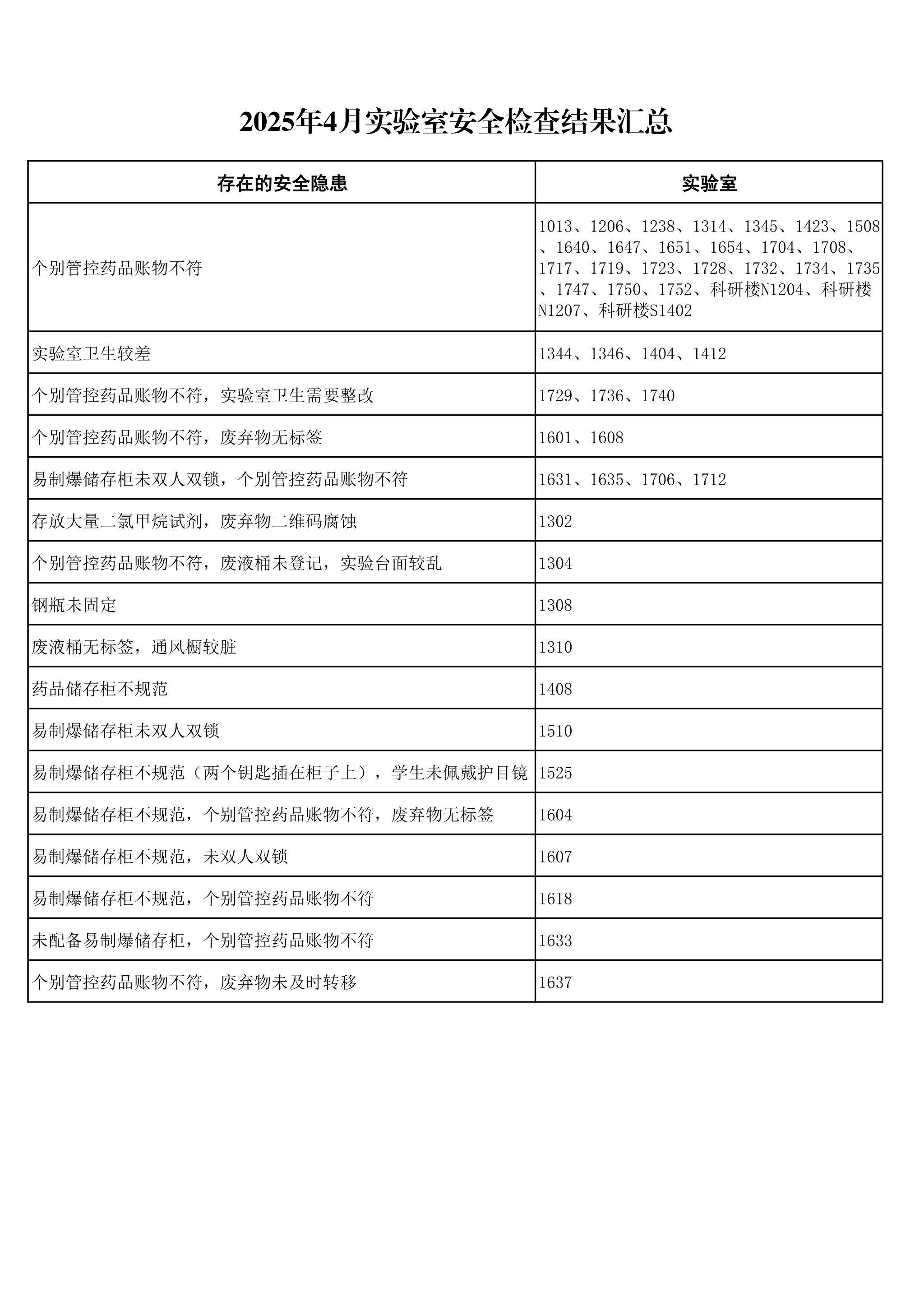
经检查发现,本次安全检查整体情况较好,但仍存在一些安全隐患,主要包括个别管控药品账物不符、实验室卫生较差、易制爆储存柜使用、管理不规范等。
通过此次全面细致的安全检查工作,公司将进一步排查安全隐患,完善安全管理机制,为教学科研工作的顺利开展筑牢安全防线,营造安全稳定的实验环境。后续,公司也将持续关注实验室安全动态,推动安全管理工作常态化、长效化。

