手机站
|EN
beats365唯一官方网站
新闻

公司亓亮博士学位论文获评2019年陕西省优秀博士学位论文

时间:2019-12-23  来源: beats365唯一官方网站   浏览:

  近日,陕西省学位委员会和陕西省教育厅下发了《关于公布2019年陕西省优秀博士学位论文评选结果的通知》,公司博士生亓亮的博士学位论文“基于纳米粒子的配体-核酸大分子相互作用荧光分析方法研究” 获得“2019年陕西省优秀博士学位论文”称号,公司获陕西省优秀博士学位论文增至8篇。

  亓亮,公司2017届分析化学专业博士研究生,导师为张志琪教授。亓亮2011年进入公司药物分析专业攻读硕士学位,2013年以硕博连读形式开始攻读分析化学专业博士学位,2016-2017年受CSC资助前往美国North Carolina State University进行联合培养。毕业后前往北京大学环境科学与工程公司从事全职博士后研究,目前就职于陕西科技大学食品与生物工程公司。

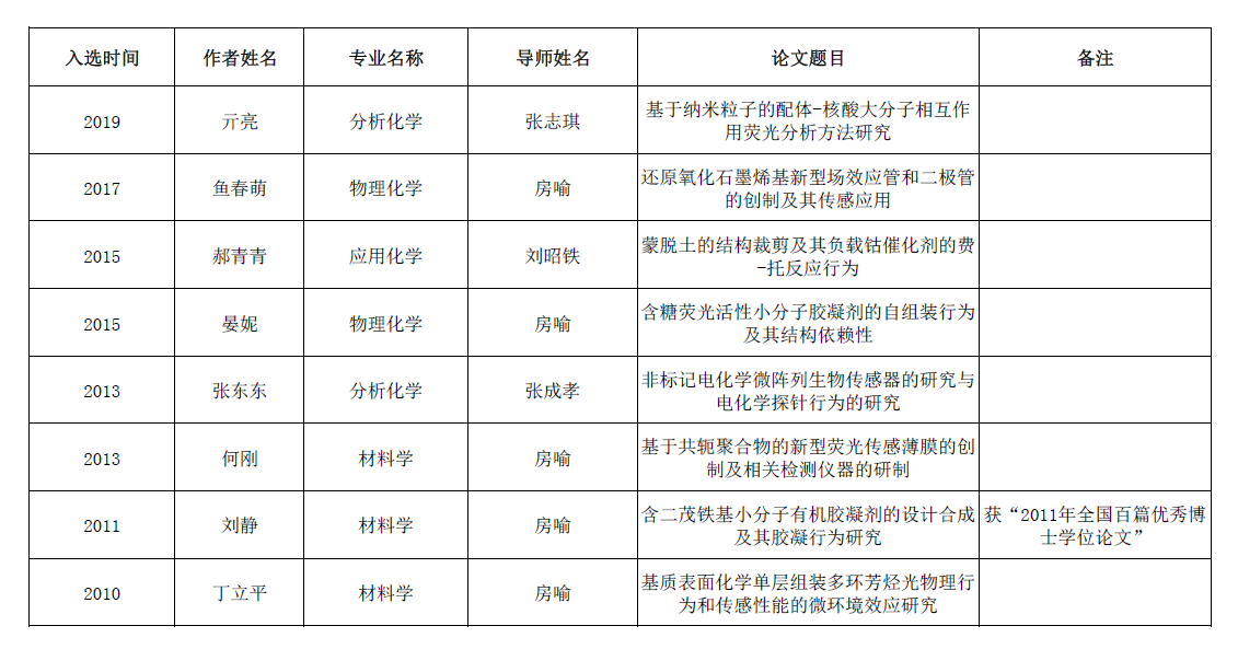
公司历年入选陕西省优秀博士学位论文名单

beats365唯一官方网站

电话:+86-(0)29-81530727

传真:+86-(0)29-81530727

书记信箱:gaolx@snnu.edu.cn

经理信箱:liuch@snnu.edu.cn

E-mail:chem@snnu.edu.cn

邮编:710119

地址:BEAT365英国官网网站长安校区致知楼一段

版权所有©beat·365(英国VIP认证)官方网站-Best Mobile App       技术支持:西电易达

beats365唯一官方网站团委微信公众号