为进一步加强基层团组织建设,激发基层团组织活力,发挥共青团品牌工作优势,不断提升团组织服务青年、服务大局的能力,有效增强共青团工作的吸引力和凝聚力,营造良好的校园文化氛围,公司团委在全院团组织中开展“我的青春我的团”2024年度团支部特色品牌创建活动,现将有关事宜通知如下:
一、活动介绍
各团支部在思想引领、组织建设等主题中精选一项,严格遵循“名称简洁有力、理念紧跟时代步伐、品牌彰显独特特色、建设追求实际成效”的原则开展创建工作,并在规定时间内提交结项材料,最后,公司团委进行统一审核与筛选。
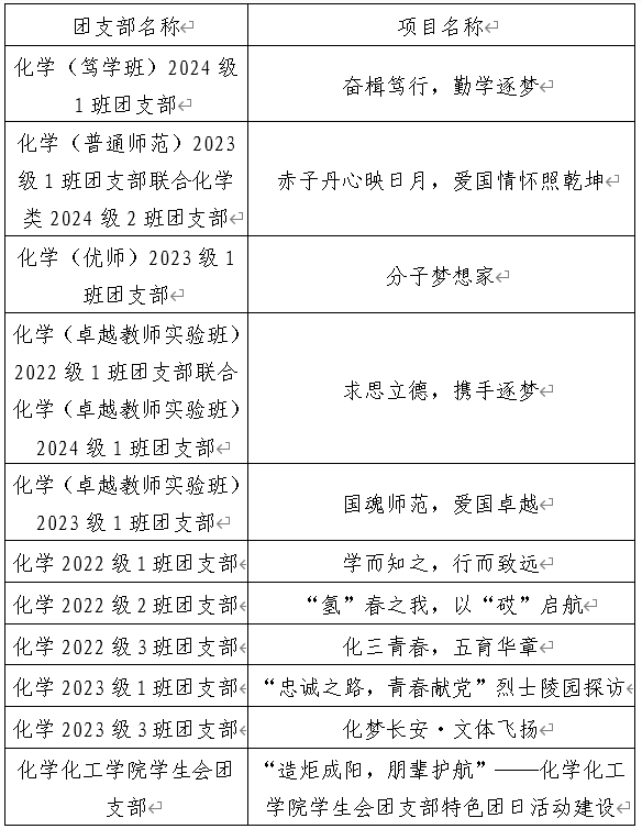
二、立项品牌项目公示
经过前期各团支部的自主报名以及公司审核和筛选,根据项目创建要求,现公布允许立项的团建特色品牌项目如下:

三、工作要求
(一)提升组织凝聚力
通过特色品牌创建活动,各团支部能够更加紧密地团结在一起,增强团员之间的联系和互动,形成强大的集体力量;鼓励团支部在创建过程中大胆创新,提出新颖的活动方案和实践载体,能够培养团员的创新思维和实践能力。
(二)强化思想引领
本次品牌创建活动能够加强对团员的思想政治教育,引导青年团员树立正确的价值观和人生观,增强社会责任感和使命感;品牌创建活动要结合学科专业特点,提高青年团员的专业技能和综合素质。
(三)优化评优机制
品牌创建成果将成为团支部评优的重要参考依据,激励团支部不断提升工作水平,请立项成功的团支部认真做好活动建设。
共青团best365英国在线体育官网委员会
2024年10月21日