手机站
|EN
beats365唯一官方网站
新闻

关于为教职工进行2017年度体检的通知

发布时间:2017-09-18  发布人:张伟  浏览:

各位老师:

2017年秋季教职工体检工作定于2017年9月20日(星期三)开始。现将有关事项通知如下:

一、体检地点

雁塔校区校医院

二、体检时间

2017年9月20日——2017年11月24日(每周周二至周六,国庆假期除外)

三、体检时段:

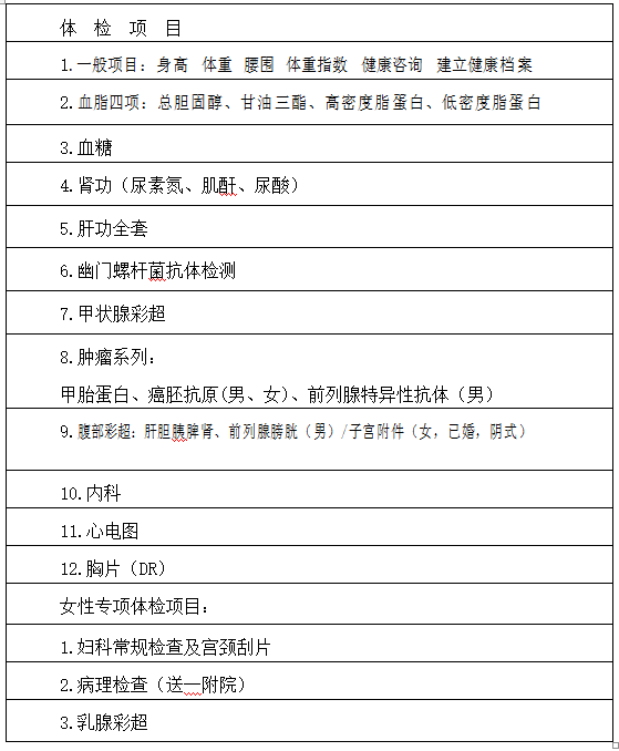
四、体检项目

五、体检组织工作

1.本年度教职工体检采用“优圈”(手机APP)网上预约形式进行。(附件1)

2.如有老师预约不上,请和公司办公室联系(81530726)。

3.本次体检同时进行教职工健康体能测试,教职工可根据个人情况自选进行。

4.体检现场备有自助餐,以方便教职工补餐。

5.本学期工会工作会议已部署体检相关工作,并对体检预约方式进行了现场培训学习,希望各部门工会切实负起责任,做好本次体检宣传和组织工作。

特此通知。

beats365唯一官方网站

电话:+86-(0)29-81530727

传真:+86-(0)29-81530727

书记信箱:gaolx@snnu.edu.cn

经理信箱:liuch@snnu.edu.cn

E-mail:chem@snnu.edu.cn

邮编:710119

地址:BEAT365英国官网网站长安校区致知楼一段

版权所有©beat·365(英国VIP认证)官方网站-Best Mobile App       技术支持:西电易达

beats365唯一官方网站团委微信公众号