手机站
|EN
beats365唯一官方网站
新闻

化学分会关于推荐2024年校级优秀研究生学位论文结果公示

发布时间:2024-06-11  发布人:测试8  浏览:

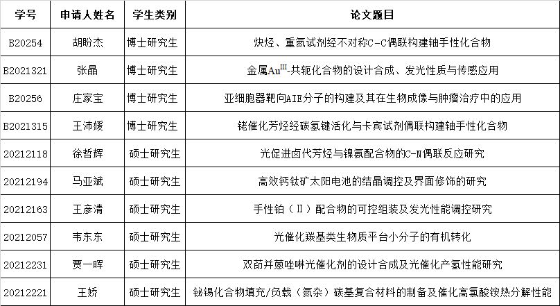
根据研究生院《关于推荐2024年优秀研究生学位论文的通知》,经个人申请、公司审核、学位评定委员会化学分会审议,拟推荐胡盼杰等4名博士研究生,徐哲辉等6名硕士研究生学位论文为2024年校级优秀研究生学位论文(名单附后),现予以公示。

公示时间为2024年6月11日至6月13日,凡对结果有异议者,请实名向化学分会副主席刘成辉反映。

邮箱:liuch@snnu.edu.cn



拟推荐名单:



学位评定委员会化学分会

2024年6月11日


beats365唯一官方网站

电话:+86-(0)29-81530727

传真:+86-(0)29-81530727

书记信箱:gaolx@snnu.edu.cn

经理信箱:liuch@snnu.edu.cn

E-mail:chem@snnu.edu.cn

邮编:710119

地址:BEAT365英国官网网站长安校区致知楼一段

版权所有©beat·365(英国VIP认证)官方网站-Best Mobile App       技术支持:西电易达

beats365唯一官方网站团委微信公众号