手机站
|EN
beats365唯一官方网站
新闻

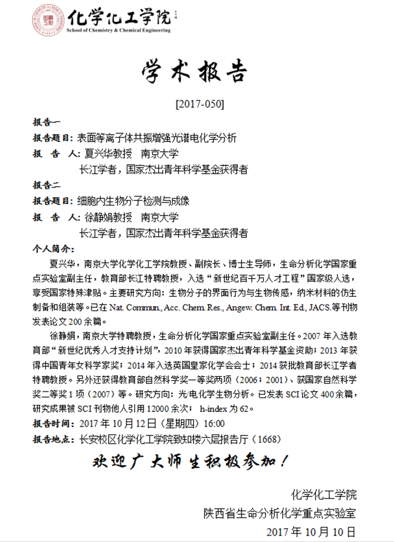
1.表面等离子体共振增强光谱电化学分析2.细胞内生物分子检测与成像

发布时间:2017-10-10  发布人:  浏览:

beats365唯一官方网站

电话:+86-(0)29-81530727

传真:+86-(0)29-81530727

书记信箱:gaolx@snnu.edu.cn

经理信箱:liuch@snnu.edu.cn

E-mail:chem@snnu.edu.cn

邮编:710119

地址:BEAT365英国官网网站长安校区致知楼一段

版权所有©beat·365(英国VIP认证)官方网站-Best Mobile App       技术支持:西电易达

beats365唯一官方网站团委微信公众号