手机站
|EN
beats365唯一官方网站
党务学工

beats365唯一官方网站关于对2019年度党支部民主评议优秀党员进行通报表彰的决定

发布时间:2020-01-08  发布人:  浏览:

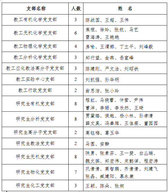
根据公司关于民主评议党员有关工作要求,经beats365唯一官方网站各党支部党员个人自评、党员互评、民主测评,确定以下同志为2019年度优秀党员,其他党员均为合格,现予以通报表彰。具体名单如下:

希望全体党员干部以先进为榜样,坚持围绕中心,服务大局;也希望受表彰的同志再接再厉,不断开拓创新,为公司事业发展作出更大的贡献。

公司党委

2020年1月8日

beats365唯一官方网站

电话:+86-(0)29-81530727

传真:+86-(0)29-81530727

书记信箱:gaolx@snnu.edu.cn

经理信箱:liuch@snnu.edu.cn

E-mail:chem@snnu.edu.cn

邮编:710119

地址:BEAT365英国官网网站长安校区致知楼一段

版权所有©beat·365(英国VIP认证)官方网站-Best Mobile App       技术支持:西电易达

beats365唯一官方网站团委微信公众号